The Project Department of Kerala Feeds was created in June,2008 with a Manager as Special Officer and Head of the department . Till then the project activities were carried out by Manager Marketing as Special Officer Projects. This department is managed by a Manager with the assistance of consultants and employees on daily wages. They include technical staff and supporting staff at site office.
Units Presently Owned By the Company
- 650 TPD Cattle Feed Palnt, Kallettumkara, Thrissur
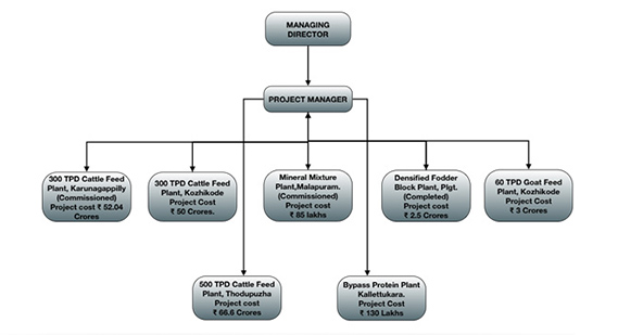
- Mineral Mixture Plant, Athavanad, Malappuram (1200 MT per Annum)
- Densified Fodder Block Unit, Muthalamada, Palakkad (15000 MT per Annum)
- 300 TPD Cattle Feed Plant, Karunagappally, Kollam
- 300 TPD Cattle Feed Plant, Chemmanchery, Kozhikode
- 60 TPD Goat Feed Plant, Chemmanchery, Kozhikode
- 50 TPD Bye pass Protein Plant, Kallettumkara, Thrissur
Units under implementation are
- 500 TPD Cattle Feed Plant , Idukki
KERALA FEEDS
PROJECT FLOW CHART WITH DETAILS
The details of project sites and names of projects are given in the flow chart given below. Unit Heads are appointed at the commissioned projects and hence the balance works at these sites are implemented under their immediate supervision.
PROJECT DEPARTMENT
| Head of the Project Department | Shri. SUDHEER N G., Manager Projects, ( Projects) |
| Consultants | M/s KITCO Ltd, Cochin |
| Number of staff. | 2 Technical & 5 Nontechnical staff (On Contract) |
Responsibilities
- Project Identification
- Project Preparation ( Feasibility Study)
- Project Appraisal ( Scrutiny & Selection )
- Project Programming (Detailing )
- Project Implementation
- Project Completion & Commissioning
Units Commissioned By the Company
- 650 TPD Cattle Feed Palnt, Kallettumkara, Thrissur
- Mineral Mixture Plant, Athavanad, Malappuram (1200 MT per Annum)
- Densified Fodder Block Unit, Muthalamada, Palakkad (15000 MT per Annum)
- 300 TPD Cattle Feed Plant, Karunagappally, Kollam - Commissioned
- 300 TPD Cattle Feed Plant, Chemmanchery, Kozhikode
- 60 TPD Goat Feed Plant, Chemmanchery, Kozhikode
- 50 TPD Bye pass Protein Plant, Kallettumkara, Thrissur
Projects under implementation are
- 500 TPD Cattle Feed Plant , Idukki
PROJECT HEAD
| Shri. Sudheer N G | Manager Projects, Ph: 0480 2723685 Mob: 9496127400 |
| Shri. Sudheer N G | (Kozhikode Project), Ph: 9496127400 |
| Shri. Prem Koshy Philip | Asst. Manager P & M (Idukki Project), Ph: 9447490140 |
Project implementation & Supervision Committee
- AGM - Smt. Usha Padmanabhan
- Manager (Projects) - Shri. Sudheer N G
- Manager Finance - Shri. Rajasekharan K N
- Company Secretary - Smt. Vidya Unnikrishnan
- Manager (P & A) - Smt. Sreekala S
- Asst. Manager P & M - Shri. Prem Koshy Philip
- Shift Engineer - Shri. Joby A T.
